从“一屋”到“一校”:构建中小学日常劳动教育的常态化体系
劳动教育要落地生根,关键在于从宏大理念转向日常细节,让学生在重复而非表演性的实践中,理解劳动的真实价值。以“日常”为锚点,构建一个覆盖校园与班级、有序列、可评估的常态化劳动体系,是当前中小学劳动教育实践的核心命题。

一、核心原则:日常劳动教育的三个转向
有效的日常劳动教育,需实现三个根本性转向:
1.从“活动”转向“常规”:劳动不是一学期一次的“春游式”活动,而应成为像做广播操、值日一样的学生日常职责与校园常规。
2.从“展示”转向“服务”:劳动的目的不是为拍照展示成果,而是为真实的集体生活与公共环境服务,其价值体现在过程与结果对他人有益。
3.从“任务”转向“课程”:劳动内容应有序列、有进阶,如同学科课程一样螺旋上升,承载明确的育人目标(责任感、协作力、规划能力等)。
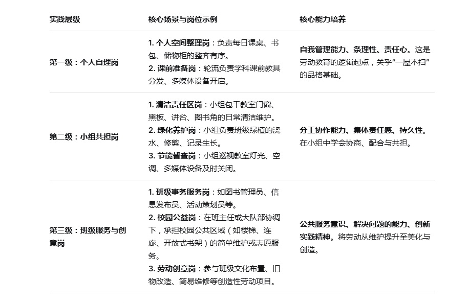
二、实施框架:三级递进的“岗位化”劳动实践体系
将日常劳动“岗位化”,能明确责任、激发主体性。建议构建“个人—小组—班级”三级递进的实践体系:

三、支持系统:确保常态化运行的四根支柱
要让上述体系从纸面走向日常,需要坚实的支持系统:
1.时间保障:制度化嵌入课表
除每日课后15分钟常规清扫外,建议每周设立一节 “劳动实践课” ,用于开展小组深度清洁、校园公益劳动或创造性劳动项目。时间固定,雷打不动。
2.空间与工具:安全便捷的劳动环境
学校应在楼道、楼层设置劳动工具角,配备适合学生身高的、安全的清洁工具、简易维修工具和劳保用品(如手套、围裙),并制定明确的使用与管理制度。
3.指导与安全:专业化支持
由后勤部门或劳动课教师对学生进行工具使用、清洁流程与安全规范的标准化培训。对涉及电器、登高、化学清洁剂等有风险的任务,必须有教师在场指导与监护。
4.文化营造:让劳动被看见、被尊重
通过班级劳动之星评选、劳动成果展示墙、定期“最美责任区”评比等方式,让平凡的劳动获得正向反馈。最根本的文化,是全体教师以身作则,共同维护环境,并对学生的劳动成果表现出真诚的珍惜与尊重。
构建日常劳动教育的常态化体系,本质是在校园生活中系统性重建学生与劳动、与集体、与环境的真实关系。它不追求立竿见影的“教育效果”,而是相信日复一日的擦拭、整理、协作与服务,会在学生心中悄然沉淀下对秩序的热爱、对责任的担当以及对生活本身的郑重态度。这正是劳动教育最朴素、也最深刻的使命。
头条热榜








