基于红色旅游资源的研学旅行产品该如何开发,这份调查告诉了我们答案
红色旅游资源是红色研学旅行产品开发的重要基础。以重庆红岩景区为例, 从红色资源角度出发探讨在红岩景区研学旅行产品发展及开发中出现的问题及对应的开发策略。
调查发现,红岩景区的红色研学旅行产品存在类型单一、红色旅游资源未能充分利用、产品体验性不佳等问题。
基于此,文章提出在整合红色旅游资源的基础上,深挖红色资源内涵,创新研学产品形式,增强产品体验性,根据不同学生群体的特征进行专题化产品设计的开发策略。

红色旅游是指以中国共产党领导人民在革命和战争时期建树丰功伟绩所形成的纪念地、标志物为载体,以其所承载的革命历史、革命事迹和革命精神为内涵,组织和接待旅游者进行缅怀学习、参观游览的主题性旅游活动。
而红色研学旅行就是在红色旅游资源的基础之上开展的研学旅行。
红色研学旅行作为学习红色文化的课堂,对红色文化的继承与发扬起到了重要作用。实践证明,红色研学旅行在培养学生爱国爱家、勤劳勇敢、吃苦耐劳等品质方面具有显著的作用,是立德树人的良好载体。
以红色旅游资源为核心吸引力的红色研学旅行,在研学旅行中有着不可替代的地位。
国内学界对红色研学旅行的研究主要从红色研学旅行的意义作用、基地建设、课程设计、产品开发、技术应用等方面展开。
高海松认为,以红色旅游为载体的研学活动对培育社会主义核心价值观具有重要作用。
孙茜提出在红色研学基地发展时需要以差异化为抓手,以定制化为特点,整合研学资源,开发红色研学产品。
在红色研学课程设计方面,高明、肖发兆指出研学课程设计存在流于表面形式、忽略学生主观意愿进行开发的问题。
在产品开发方面,陈胤丹指出挖掘内涵是打造红色研学旅游精品的前提。
在红色研学旅行的技术应用层面,孙茜等人提出 VR 技术的呈现方式和互动体验性,对中小学研学旅行的开展具有巨大作用。
以上学者对红色研学旅行的研究均取得了丰硕的成果。
本研究以重庆红岩景区为研究对象,在上述学者的研究基础之上,通过实地走访、问卷调查的研究方法,从红岩景区的资源角度出发结合参与研学活动游客的主体感知,力求为重庆红岩景区研学旅行产品的开发提供参考。

一、
红岩景区红色旅游资源现状
1、资源报告 重庆红岩景区旅游资源丰富,有悠久的红色历史、动人的红岩故事、古朴的旧址遗迹等。根据《旅游资源分类、调查与评价》(GB/T 18972—2017)对重庆红岩景区的资源基本情况进行系统整理。从分类和数量上看共有单体 60 余项。具体如表1所示。


2、资源特征
红岩景点数量众多,资源丰富
重庆主城红岩景点数量众多,如红岩魂陈列总馆、渣滓洞、白公馆、松林坡戴公祠、中国三峡博物馆、重庆市人民大礼堂及其人民广场,包含了 6 个 4A 级景区,1 个 3A 级景区。
红岩景区资源包含了地文景观、生物景观、建筑与设施等六大主类旅游资源,独特山城地势、深厚的红色文化和悠久的“巴文化”造就了重庆红岩景区丰富的旅游资源。
核心景点分布集中,利于产品整体开发
重庆红岩景区核心景点主要集中在沙坪坝区、渝中区、南岸区。其中,沙坪坝区有 13 个, 渝中区有 6 个,南岸区有 3 个。景点的集中分布为旅游产品的整体开发提供了较好的资源基础,具体如表2所示。

红色旅游资源的研学价值高
首先,红岩景区孕育了重庆独有的红岩精神,即“救亡图存、不畏艰难、和衷共济、勇于牺牲”的精神。
红岩精神形成于抗战时期,在解放战争时期得到进一步升华。
学生了解红岩景区,走进重庆的抗战历史,利于培育学生的家国情怀。
其次,重庆红色资源核心景点分布集中,距离研学旅行客源市场较近,有利于开展研学旅行活动,具备较高的研学价值。
二、
红岩景区研学旅行产品开发现状
1、红色研学旅行发展初具规模 重庆红岩景区作为我国首批“全国研学旅游示范基地”之一,红色研学旅行发展已初具规模。 据重庆红岩景区官网统计,截至 2019 年 4 月 18 日,重庆市红岩景区 2019 年前四个月累计接待游客 327 万人次,较去年同期增长 19%。 景区每年接待游客量为 600 万人次左右,平均每天接待游客量在 2 万人次左右,节假日游客访问量更是达到 4 万人次。 2、红色研学旅行产品日趋丰富 重庆红岩景区的红色研学产品发展日趋丰富,目前已经开设六大主题活动,如表3 所示。

三、
红岩景区研学旅行产品市场分析
笔者于 2019 年 3 月 15 日—2019 年 3 月 23 日在重庆红岩景区的代表性旅游点, 包括红岩革命纪念馆、歌乐山革命纪念馆、中国民主党派历史陈列馆等范围进行了问卷调查工作。考虑到中小学生对手机及电脑的使用限制,问卷采用现场调查法进行。 本次调查共发放问卷 230份,分别在红岩革命纪念馆发放 70 份,歌乐山烈士陵园发放 80 份,渣滓洞、白公馆共发放 80份。共回收问卷 207 份,有效问卷为 207 份,有效回收率为 90%。被访者以学生为主,样本基本信息如表4所示

1、被访者参与红色研学旅行的动机
调查结果显示,前来红岩联线参与红色研学的学生,大多以了解红岩精神和瞻仰英雄人物为主。
因此景区在进行研学产品开发时,应挖掘历史名人故事,推出红岩英雄人物系列产品,吸引中小学生参与研学活动。具体内容如图 1 所示

2、被访者参与红色研学旅行的行为特征
被访者参与红色研学旅行的重复频次较低 被访者到访红岩景区参与红色研学次数统计情况如图 2 所示。可见到访红岩景区参与研学旅行的重游率不高。

被访者参与红色研学旅行的方式以学校组织为主
调查结果显示,129 名学生通过学校组织的方式参与红色研学旅行,40 名学生通过参加旅行社的方式参与红色研学旅行,26 名学生在家长陪同下参与红色研学旅行。
可见研学旅行的主要市场是校方,通过深度访谈得知红岩景区的研学产品多数只针对学校或班级集体进行开发设计,在散客方面的产品近乎没有。
研学旅行的市场不应只局限于学校组织的学生,面对散客也应开设相应的研学产品。具体情况如图 3 所示。

3、被访者对红色研学旅行产品的感知
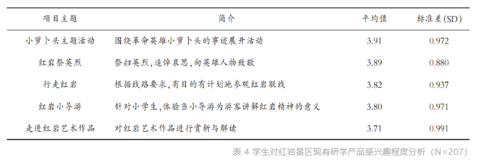
受访者对研学旅行产品的偏好以体验性主题活动为主,体验性较强的主题项目更受学生欢迎。
统计数据显示,在红岩联线现有产品中,学生最感兴趣的是“小萝卜头主题活动”,平均值为 3.91;“红岩祭英烈”主题活动认知次之,平均值为3.89;“行走红岩”主题活动,平均值为 3.82;“红岩小导游”主题活动的平均值为 3.80;“走进红岩艺术作品”为 3.71。
可见,学生对纯文化项目感兴趣程度较低。具体如表 4 所示。

4、被访者对参与红色研学旅行的认可度较强
根据调查结果,111 名受访学生认为参加研学活动有必要,38 名学生认为参与红色研学旅行非常有必要。认为有必要跟非常有必要的同学加起来占比为 72%,可见被访者认为参与红色研学活动很重要,如图 4 所示


四、
红岩景区研学旅行产品开发的不足
1、资源有待进一步开发,缺乏深度整合 我国学者吴必虎提出 RMP(昂谱)开发理论,即旅游开发要构建以资源为基础、市场为导向、产品为核心的模式。 重庆红岩景区红色旅游资源虽然数量丰富,分布集中,但是目前的资源利用率不高,导致在产品开发上存在一定缺陷。 如重庆红岩联线采用连点成线的方式推动红岩景区的发展,目前已着重开发了渣滓洞、白公馆、红岩村、特园、歌乐山烈士陵园等景点。 该线路串联的红色旅游资源多是文化活动场所与纪念地,有关地方人物(如江竹筠、饶国模等)和地方事件(如重庆谈判、11.27 大屠杀、重庆解放等)蕴藏的红色旅游资源尚未得到充分利用。 红岩景区集中分布在沙坪坝区与渝中区。在沙坪坝区开展红色研学旅行时,未将沙坪坝区特有的歌乐山“绿色”旅游资源融合到红色研学旅行中去;在渝中区开展研学旅行时,未充分挖掘渝中区所拥有的旅游资源,如李子坝抗战遗址公园中的红岩精神。 可见红岩景区在当前研学旅行产品层面,还需加强深度整合,以实现研学旅行产品的创新利用。 2、产品形式单一,以静态展示为主,吸引力不强 从旅游体验理论出发, 红色研学旅行产品必须要让学生拥有较强的体验性与参与感,才能提高产品的吸引力。 从产品类型看,根据《研学旅行服务规范》(LB/T 054—2016),将研学旅行产品按照资源类型进行分类,分为知识科普型、自然观赏型、体验考察型、励志拓展型、文化康乐型。 重庆红岩景区现有研学产品以知识科普型为主,如红岩革命纪念馆、重庆歌乐山革命纪念馆、中国民主党派历史陈列馆(特园)、红岩村红岩革命纪念馆展厅、三峡博物馆、人民大礼堂、歌乐山烈士陵园、红岩魂广场。 其他类型产品比较缺乏,如自然观赏型产品只有歌乐山、体验考察与励志拓展型产品则集中在红色研学基地,缺乏文化康乐型产品。
重庆红岩景区研学课程虽然主要围绕“小萝卜头主题活动”“行走红岩”“红岩故事汇”“红岩小导游”“走进红岩艺术作品”“红岩祭英烈”六大主题活动延伸出十余个研学旅行产品,但这些主题仍然无法跳出“看+讲”的传统形式。
研学旅行活动开展过程较为平淡,与传统红色景区相比无太大创新, 缺乏趣味性,产品内容较为普通,缺乏独特性和不可复制性。
问卷调查显示,学生更愿意参与的红色研学旅行类型是趣味性与体验性相结合的产品。
“学生认为红岩景区研学活动存在开展形式以‘讲+看’为主,研学过程较为枯燥,缺乏趣味性” 问题的均值为 3.69,“认为研学旅行产品缺乏对高科技手段的创新利用” 问题的均值为3.53。几个问题的均值均较高,说明该景区的确存在以上问题。
结合笔者实地走访得知,红岩景区的研学活动开展方式多是参观革命故址遗迹、 观赏革命年代书画、 橱窗展览相关物件等。可见,大多数红色研学旅行产品都是以静态展示为主,方式相对传统单一,对学生的吸引力不强。
3、产品开发深度不够,缺乏内涵,导致教育实效性不足
实效性是“实践活动的预期目的与结果之间的张力关系,是实践活动结果对于目的的是否实现及其实现程度,亦即实际效果问题”。
调查数据显示,红岩景区研学产品对学生起到 的教育实效性有限,专题化的研学产品起到的教育实效性更佳。
教育实效性最佳的是小萝卜头主题活动,平均值为 3.99;通过学习红岩故事,增强对红岩精神内涵理解的平均值为 3.46, 该均值不算太高;通过参与红色小导游项目,提高学生的语言表达能力与人际交往能力的平均值为 3.67。
项目均值较高但教育意义仍未达到 4.0 及以上。
可见,红岩景区的红色研学旅行产品的教育实效性有待加强。具体如表 6 所示。

从教育实效性的角度出发,红色研学旅行活动的开展要能达到预期的教育效果。
红色研学旅行作为厚植爱国情怀的重要载体,具有深刻的教育意义和内涵,在提高学生的思想政治素养、发扬爱国主义精神及传承红色基因方面起到重要作用,促进了学生的全面发展。
问卷调查显示,目前重庆红岩景区红色研学旅行产品,在教育实效性方面还有待进一步加强。
“学生认为红岩景区红色研学产品存在研学课程内容较为普通,缺乏独特性”问题的均值为 3.78,均值较高表明学生对该问题的认可度较高,由此研学产品在开发深度上还有所欠缺。
通过深度访谈得知,由于课程大多是灌输形式,学生在研学过程中探究性受到削弱,收获较少。
多数仅停留在“听与看”的层面,很少有动手、动脑的机会,因而无法深刻感悟到红岩精神的独特性。
“游”与“学”的比例差别巨大,研学效果与其实质很难达到统一,在学习红岩精神和继承革命传统等方面,很难达到红色研学应有的教育效果。
五、
重庆红岩景区研学旅行产品开发策略
1、推出“红色+N”模式,整合开发红色旅游资源 对于旅游产品而言,其组合类型的丰富程度与其综合吸引力成正比关系。 对于红色旅游资源丰富的研学地,红色旅游资源的开发不应只局限于其本身,应将红色旅游资源与周边同类型资源、民俗旅游资源、生态旅游资源、乡村旅游资源、地质探险等其他类型旅游资源进行有机结合,从而组成具有独特性的旅游产品,最大限度地发挥红色旅游资源的吸引力。 当前,红岩景区的研学旅行产品都依托单一的红色旅游资源进行开发设计,这是导致其吸引力有限的原因之一。 因此,可考虑推出“红色+N”模式,整合开发红色旅游资源。 一方面,在做好遗址旧居、历史遗物、书刊资料等有形物的保护性开发的同时,可以进一步深入挖掘红岩景区与之相关的历史事件、历史人物、故事传说、红色歌曲等无形文化资源,通过注入文化创意 元素,整合开发出具有独特文化品牌价值的红色旅游研学产品。 这既可以促进红色文化的继承和创新发展,又可以增加研学旅行产品的丰富度和体验感。 另一方面,可通过对红色资源以外的其他资源加以利用。 如“红色+绿色”主题,将红岩革命烈士纪念馆的红色资源与歌乐山森林公园的绿色林地相结合,让红色研学与绿色健身相融合,使学生在参与红色研学时既增长知识又强身健体。 如推出“红色+民俗”主题,将红岩纪念馆与磁器口古镇联合,融合重庆特有的巴渝民俗文化特色,打造研学旅游产品,让学生在感受红岩英烈崇高精神的同时探古访幽,既增强学生的体验性又凸显红岩文化的独特性。 可见,采用“红色+N”模式可以促进红色旅游资源开发利用,也可以促进红岩景区与其他景区的资源整合,实现旅游产业的相互带动和协调发展。 2、创新产品形式,增强产品体验性,强化教育属性 旅游本身就是一项互动体验活动,红色研学旅行的教育属性使其更加强调互动体验的过程,所以红色研学旅游产品的设计要注重体验性活动的植入。 随着数字化体验经济时代的到来,红色研学产品的旅游方式也在由单纯的观光、讲解向场景式互动体验的方式转变。 因此,在进行红色研学产品开发时,要以“内化实践”取代“游览观光”,要抓住消费者“求新”“求 趣”的需求加快红色研学旅游产品的创新。 红岩景区可以创新性地利用高科技载体,以红色文化为主线,以场景式体验加强红色研学资源的“活”化,让参与者身临其境,实现其教育价值的潜移默化。 以红岩景区的诸多纪念馆为依托,利用声、光、电技术,以史为据开发出虚拟历史场景等体验型项目,构建红岩革命红色旅游参与体验系统,让参与者更直观深切地感受红岩文化的魅力。 如利用全息投影还原真实历史场景、开发 AI 语音介绍、VR 战争实景体验等科技体验型项目,可以让参与者从文化认知层面到情感认同层面的跨越,让研学旅行的教育功能在旅行中自然而然地产生。 还可以将革命历史与当今体验结合,打造成兼具教育性与激励性的研学旅行产品。 比如当一回红岩小战士、做一顿红岩饭、吃一次红岩饭、在监狱里学习等革命生活的体验,使学生对红岩旅游从被动接受到主动参与,对红岩精神从观其形到悟其神的转型,有助于增强重庆红岩景区研学旅行产品的体验性,实现较为理想的教育效果。
3、深度挖掘红岩精神内涵,专题化研学旅行产品
焦小慧认为,红色研学旅游产品的设计要充分关注不同学生群体的差异,分析不同学生群体的个性特征以及需求特征,并以此进行产品的分类设计,专题化研学旅行产品。
根据红岩景区的特点,对红岩精神进行深度挖掘,结合抗战文化、陪都文化、三峡移民文化等丰富内涵,以寓教于乐为目的,针对研学旅行的目标市场,制定科学的专题化研学旅行产品,打造红岩特有研学旅行精品线路,提高研学产品的“内核”品质。
4、可针对不同年龄段的学生开设专 题化研学产品
针对小学阶段的学生,可通过观看动画片、学唱红岩歌曲、吟诵红岩诗篇等方式来传承红岩经典。可以“萌”为主题,延伸出诸多红岩英雄人物如小萝卜头等人的生平,使学生初步了解历史,感恩先烈。
针对初中生则需要体验性与趣味性较强的项目,可将红色资源如渣滓洞、白公馆、烈士墓结合户外运动,如歌乐山上的“丛林飞跃”项目,将趣味性与体验性相结合提高中学生参与兴趣。
高中阶段的学生理解能力更强,可开设体验性与文化性相结合的项目,如邀请重庆红岩的见证者来讲述那段革命的峥嵘岁月,在高科技手段的支持下开发多种教学资源。学生通过观看红岩舞台剧、演绎红岩故事、研读红岩作品等,加深学生对红岩精 神内涵的理解,提升红色研学旅行产品的吸引力。
针对大中专教育对象,应以文化调研和文化研究性学习为目的,如开展一个以“新时代红岩文化创新传承”为主题的研究性学习项目,通过自主探究与研学导师的引导和互动交流,加深对红岩精神时代内涵的理解,整理和提炼红 岩精神的主题,开展小组探讨、总结汇报、知识竞赛、演讲比赛等活动。
六、 结语 红色研学旅行产品是发挥红色研学旅行教育功能属性的基础,而红色旅游资源又是红色 研学旅行产品的重要依托。在红色研学旅行快速发展的当下,也面临着红色资源整合利用不足、产品类型单一、产品体验性一般、教育效果不佳等诸多问题,阻碍了红色研学旅行的健康持续发展。 红色研学旅行产品的开发作为推动红色研学教育的重要支撑,要在整合红色旅游资源的基础上,深挖红色资源内涵,创新研学产品形式,增强产品体验性,还要根据不同学生群体的特征进行专题化产品设计, 从而更好地发挥红色研学旅行的教育属性和社会效能,实现红色研学旅行的创新发展。
头条热榜








